近日,“零公里二手车”泛滥问题引发行业广泛关注,监管部门密集出手规范市场秩序。据最新消息,工信部拟推行“新车登记后6个月内禁止转二手”的政策,从源头阻断套利空间,这一举措将有效遏制违规流通现象。

回溯2025年5月,商务部已牵头召开闭门会议,组织行业机构及主流车企共同研讨整治方案,明确提出“强化全流程监管,建立信用评价体系”的核心要求。与此同时,中国汽车流通协会正积极推动二手车出口唯一编码制度落地,奇瑞、比亚迪等头部企业率先启动经销商违规上牌追责机制,通过企业端管控压缩灰色操作空间。

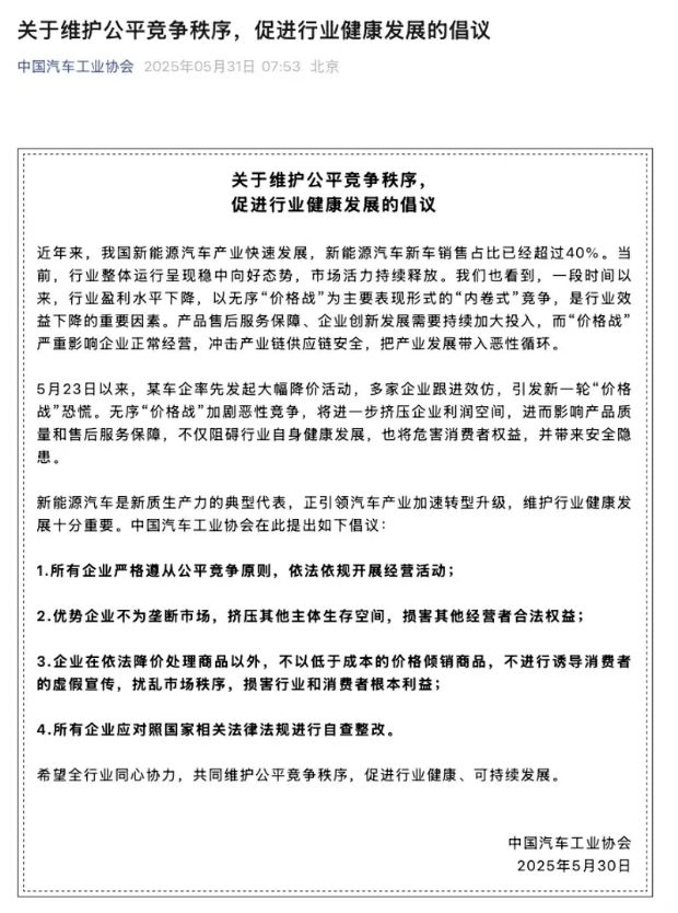
针对当前市场出现的非理性竞争行为,中国汽车工业协会及时发布《关于维护公平竞争秩序促进行业健康发展的倡议》。《倡议》明确支持企业通过技术创新、服务升级等正当方式参与竞争,坚决反对以牺牲产品质量和售后服务为代价的无底线“价格战”,为行业健康发展划定行为红线。
此次多部门联动与行业自律举措形成合力,不仅将净化二手车流通环境,更有助于推动汽车产业向高质量竞争模式转型,保障消费者与合规企业的合法权益。